Perdea de aer industriala TEDDINGTON RATIOVENT
INDUSTRIES
RATIO VENT
With the patented Teddington
EVOLVENT® Nozzle Technology.
Teddington
RATIOVENT The high performance air curtain device for the industry …
Powerful, effective and superior.
The RATIOVENT air curtain systems from
Teddington for vertical or horizontal
installation are ideal for all fields of
application in the industry.
Whether with conventional lamella
system or with the patented EVOLVENT®
nozzle technology in the air outblow
sector – the RATIOVENT units adapt to
your individual requirements.
Powerful and effective in its performance.
Reliable and energy efficient in its everyday
usage.
2
RATIOVENT
Teddington RATIOVENT is a powerful
and high performance air curtain
system, which can be fitted
optionally with conventional lamella
technology or with the patented
EVOLVENT® pressure-chambernozzle-system.
The EVOLVENT® nozzle system has
got a big displacement angle range
to adjust the air blow out direction
with almost no performace loss. For
the same s
hielding effect as a lamella
device the EVOLVENT® nozzle system
requires approx. 40 % less energy
consumption.
Fields of application
The powerful and high performance
RATIOVENT air curtain system from
Teddington is ideal for usage in the
industrial sector, installed either
horizontally or vertically.
Performance
A robust housing from galvanised
sheet steel, powder coated in the
colour RAL 7011 (dark grey) or
according to the customer’s
specification.
intake through a powder
Air
coated lattice, with an optimally
designed cross-section.
High performance axial fans,
400 V, 50 Hz, 3 Ph, protection
class IP 54, with outgoing thermal
contacts, with dynamic balanced
wings.
High performance heat
exchangers in Al-Cu design. Test
pressure 16 bar and connections
with internal thread (inch),
according to size and
performance.
Device version optionally with or
without heat exchanger.
A RATIOVENT system vertically installed
with two devices
one over the other.
The patented EVOLVENT® nozzle saves up
to 40% energy compared with systems
with conventional lamella technology.
Your advantages
■ Variable air outlet system
■ Low energy consumption
■ High air throwing range
■ Compact design
■ Extremely user-friendly to install
■ Applicable horizontally and vertically
■ Considerable energy saving
Also horizontally installed above the
door, the EVOLVENT® nozzle provides for
an optimal screening performance down
at ground level.
■ Low investment
■ Quick amortisation
3
RATIOVENT Technical Details
The nozzle makes the difference.
The RATIOVENT devices are
alternatively available with
conventional lamella technology or
with the patented EVOLVENT®
nozzle technology.
80°
The secret from EVOLVENT®.
The air flow is compressed, bundled and
accelerated through the nozzle.
With lamella technology, the
resulting air curtain is relatively
turbulent and only limited in its
adjustability. It requires a h
igh air
volume and a lot of necessary warm
energy, in order – especially at the big
doors – to generate the air curtain.
Comparison of systems
Horizontal installation with RATIOVENT
L-420 N
heater.
Door size 4.2 x 4.5 m
Outside temperature 5 °C
Room temperature 20 °C
Conventional
lamella system
with greatest
heat transfer.
Inside the RATIOVENT units with the
patented EVOLVENT® pressurechamber-nozzle-system the air flow
is compressed in the pressure
chamber and distributed by the
nozzle over the entire blow-out
width. The air flow is accelerated by
the concave nozzle cheeks to such an
extent, that a concentrated,
induction-poor and against the
outside air directed air curtain
develops. For the same screening
effect as with the conventional
lamella system, less air is clearly
needed and consequently less
energy.
RATIOVENT
SW-420 N
Nozzle system with
single nozzle for
the highest energy
efficiency.
RATIOVENT
DW-420 N
Nozzle system with
double nozzle combining the advantages
of the nozzle system
with the greatest
comfort.
The energy loss of an unclosed, unprotected door is approx.
500 kW
Inlet/ blow-out air temp.
A conventional lamella device in the test
chamber. The air flow is pushed from the
area underneath to the internal area. A
higher performance is required in order
to balance this out, therefore more
energy required.
22 °C / 35 °C
22 °C / 35 °C
22 °C / 35 °C
Air volume required for 2.0
m/s shielding effect
24.300 m3/h
11.200 m3/h
14.500 m3/h
Necessary heating capacity
113 kW
52 kW
69 kW
Under consideration of the
efficiency factor energy
saving rates arise up to:
52 %
74 %
71 %
EVOLVENT® - advantages at a glance
A device with EVOLVENT® nozzle system
at the same output power. The air flow
remains stable until the ground. The
energy demand is clearly lower than with
conventional lamella equipment.
4
■
Bundled, homogenous air stream with high air
throwing range
■
High shielding capacity
■ Continuously and prec
isely adjustable
outblowing angle
■
Low noise operation level
■ Up to 80% energy saving at open doors
■ to 40% less energy demand compared with
Up
conventional equipment
It is your choice.
The RATIOVENT series offers the
perfect equipment for every
situation.
The installation can be either
horizontal or vertical.
Standard situations with reasonable
requests are covered by the
RATIOVENT lamella equipment.
RATIOVENT-L Type
Dual system with lamella at the
blow-out section, vertical
installation.
RATIOVENT-SW Type
Dual system with single nozzle at the
blow-out section, vertical
installation.
The equipment with EVOLVENT® single
nozzle offers a higher performance
with considerably reduced energy
consumption.
For high levels of comfort, with the
best possible shielding effect,
Teddington equipment with double
nozzle system is available.
And in extreme cases, Teddington
equipment from the RATIOVENTTurbo-Series is available.
RATIOVENT-SW Type
Dual system with single n
ozzle at the
blow-out section, vertical installation
with two devices above one another.
RATIOVENT-DW Type
Single system with double nozzle at
the blow-out section, vertical
installation.
Ordering key
RATIOvent
L = lamella technology
SW = EVOLVENT® single nozzle
DW = EVOLVENT® double nozzle
T = Turbo
(device widths 950, 1900, 2700)
H = Horizontal installation
V = Vertical installation
120, 180, 240, 300, 360, 420,
480, 950, 1900, 2700 = Width
N = PWW 60/40°C - 70/50°C
W = PWW 80/60°C - 90/70°C
K = without heat exchangers
RAL 7011 (Colour)*
RATIOVENT-SW
Single system with single nozzle
horizontally installed overhead.
RATIOVENT-Turbo Type
L - V -240 - N 7011 = Example
Single system with Turbo-double nozzle * AL 7011 = Standard colour.
R
horizontally installed overhead.
Other colours are available on request.
5
RATIOVENT Technical Data
Technical Data
Ratiovent with lamella
2 Devices
RATIOVENT-L type
120
180
240
300
360
420
480
Overall length / height „B
[mm]
1.200
1.800
2.400
3.000
3.600
4.200
4.800
Blow-out width max.
[m]
5.0
5.0
5.0
5.0
5.0
5.0
5.0
Weight
[kg]
90
125
165
200
250
290
330
Air volume
Nominal volume flow
[m3/h]
7.400
11.100
14.800
18.500
22.200
25.900
29.600
Work volume flow
[m3/h]
6.900
10.400
13.900
17.400
20.800
24.300
27.800
Blow-out speed
[m/s]
12.5
12.5
12.5
12.5
12.5
12.5
12.5
Heating capacity ∆t 15K 70/50
[kW]
35.97
54.22
72.47
90.72
108.45
126.69
144.94
Water pressure loss
[kPa]
4.0
6.0
5.0
6.0
6.0
6.0
5.0
Water flow
[m 3/h]
1.55
2.33
3.12
3.90
2 x 2.33
3.12 + 2.33
2 x 3.12
Pipe connections
upstream + downstream
[Inch]
1“ / 1“
1“ / 1“
3/4“ / 3/4“ 3/4“ / 3/4“
1“ / 1“
3/4“ / 3/4“
1“ / 1“
The installation
can be assembled
from single devices
according to the
dimensions of your
door to reach the
necessary total
length or height.
1“ / 1“
3/4“ / 3/4“ 3/4“ / 3/4“
Ventilators
[V/Hz]
400/50
400/50
400/50
400/50
400/50
400/50
400/50
[A]
2.72
4.08
5.44
6.8
8.16
9.52
10.88
[kW]
1.6
2.4
3.2
4
4.8
5.6
6.4
49-66
51-67
51-68
52-68
53-70
53-70
53-70
Noise Level
[dB(A)]
Subject to technical alterations.
Ratiovent with single nozzle
2 Devices
RATIOVENT-SW type
120
180
240
300
360
420
480
Overall length / height „B“
[mm]
1.200
1.800
2.400
3.000
3.600
4.200
4.800
Blow-out width max.
[m]
5.5
5.5
5.5
5.5
5.5
5.5
5.5
Weight
[kg]
90
125
165
200
250
290
330
Air volume
Nominal volume flow
[m3/h]
7.400
11.100
14.800
18.500
22.200
25.900
29.600
Work volume flow
[m3/h]
4.500
6.700
9.000
11.300
13.400
15.700
18.000
Blow-out speed
[m/s]
17.5
17.5
17.5
17.5
17.5
17.5
17.5
Heating capacity ∆t 15K 70/50
[kW]
23.46
34.93
46.92
58.92
69.86
81.86
93.85
Water pressure loss
[kPa]
4.0
6.0
5.0
6.0
6.0
6.0
5.0
Water flow
[m3/h]
1.01
1.50
2.02
2.53
2 x 1.50
1.50 + 2.02
2 x
2.02
Pipe connections
upstream + downstream
[Inch]
1“ / 1“
1“ / 1“
3/4“ / 3/4“ 3/4“ / 3/4“
3/4“ / 3/4“ 3/4“ / 3/4“
1“ / 1“
3/4“ / 3/4“
1“ / 1“
1“ / 1“
Ventilators
[V/Hz]
400/50
400/50
400/50
400/50
400/50
400/50
400/50
[A]
2.72
4.08
5.44
6.8
8.16
9.52
10.88
[kW]
1.6
2.4
3.2
4
4.8
5.6
6.4
49-66
51-67
51-68
52-68
53-70
53-70
53-70
Noise Level
[dB(A)]
Subject to technical alterations.
6
The installation
can be assembled
from single devices
according to the
dimensions of your
door to reach the
necessary total
length or height.
Ratiovent with double nozzle
2 Devices
RATIOVENT-DW type
120
180
240
300
360
420
480
Overall length / height „B“
[mm]
1.200
1.800
2.400
3.000
3.600
4.200
4.800
Blow-out width max.
[m]
5.0
5.0
5.0
5.0
5.0
5.0
5.0
Weight
[kg]
90
125
165
200
250
290
330
Air volume
Nominal volume flow
[m3/h]
7.400
11.100
14.800
18.500
22.200
25.900
29.6
00
Work volume flow
[m3/h]
5.700
8.700
11.500
14.500
17.400
20.200
23.000
Blow-out speed
[m/s]
13.5
13.5
13.5
13.5
13.5
13.5
13.5
Heating capacity ∆t 15K 70/50
[kW]
29.72
45.36
59.96
75.60
90.72
105.32
119.92
Water pressure loss
[kPa]
4.0
6.0
5.0
6.0
6.0
6.0
5.0
Water flow
[m3/h]
1.28
1.95
2.58
3.25
2 x 1.95
1.95 + 2.58
2 x 2.58
Pipe connections
upstream + downstream
[Zoll]
1“ / 1“
1“ / 1“
3/4“ / 3/4“ 3/4“ / 3/4“
3/4“ / 3/4“ 3/4“ / 3/4“
1“ / 1“
3/4“ / 3/4“
1“ / 1“
The installation
can be assembled
from single devices
according to the
dimensions of your
door to reach the
necessary total
length or height.
1“ / 1“
Ventilators
[V/Hz]
400/50
400/50
400/50
400/50
400/50
400/50
400/50
[A]
2.72
4.08
5.44
6.8
8.16
9.52
10.88
[kW]
1.6
2.4
3.2
4
4.8
5.6
6.4
49-66
51-67
51-68
52-68
53-70
53-70
53-70
Noise Level
[dB(A)]
Subject to technical alterations.
Ratiovent Turb
o
2 Devices
RATIOVENT-Turbo type
950
1900
2700
3800
4600
Overall length / height „B“
[mm]
950
1.900
2.700
3.800
4.600
Blow-out width max.
[m]
7.0
7.0
7.0
7.0
7.0
Weight
[kg]
90
125
165
250
290
Air volume
Nominal volume flow
[m3/h]
14.160
28.320
42.480
56.640
70.800
Work volume flow
[m /h]
8.400
17.000
29.000
34.000
46.000
Blow-out speed
[m/s]
18
18
18
18
18
[V/Hz]
400/50
400/50
400/50
400/50
The installation
can be assembled
from single devices
according to the
dimensions of your
door to reach the
necessary total
length or height.
400/50
3
Ventilators
[A]
[kW]
5.5
11.10
16.65
22.20
27.75
2.66
5.32
7.98
10.64
13.30
75
78
80
81
82
Noise Level
[dB(A)]
Subject to technical alterations.
7
RATIOVENT Dimensions
Internal thread M10
Dimensions for
RATIOVENT-L type
15
50
700
Subject to technical alterations.
50
15
B
40
25
Internal thread M10
(optional)
15
516
25
198
15
60
60
288
75 60
22
24
Water
connections
(optional)
596
226
Water
connections
Water
(RL = downstream) connections
(VL = upstream)
Internal thread M10
15
50
700
Dimensions for
RATIOVENT-SW type
50
15
B
Subject to technical alterations.
40
25
Internal thread M10
(optional)
15
516
25
198
15
60
288
60
75 60
22
24
Water
connections
(optional)
8
596
226
Water
connections
Water
(RL = downstream) connections
(VL = upstream)
Internal thread M10
Dimensions for
RATIOVENT-DW type
15
50
700
Subject to technical alterations.
50
15
B
40
25
Internal thread M10
(optional)
15
476
25
198
15
60
248
60
75 60
22
24
Water
connections
(optional)
596
182
40
364
Water
Water
connections
connections
(VL = upstream) (RL = downstream)
15
Dimensions for
RATIOVENT-Turbo type
885
Internal thread M10
40
830
40
Subject to technical alterations.
B
15
30
15
597 320
277
700
226
48
456
9
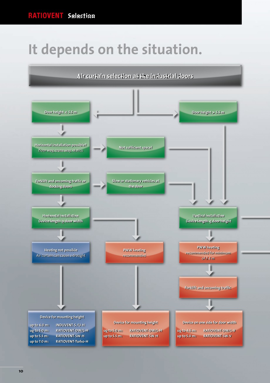
RATIOVENT Selection
It depends on the situation.
Air curtain selection at the industrial doors
Door h
eight < 5.5 m
Door height > 5.5 m
Horizontal installation possible?
Door way, crane way, statics
Not sufficient space!
Forklift and oncoming traffic or
docking doors
Slow or stationary vehicles at
the door
Horizontal installation
Device length > door width
_
Heating not possible
Air curtain can cause a draught
Vertical installation
Device length < door height
_
PWW heating
recommended
PWW heating
recommended for minimum
of 2.4 m
Forklift and oncoming traffic
Device for mounting height
up to 4.0 m: INDUVENT-S /U-H
up to 5.0 m:
RATIOVENT-DW/L-H
up to 5.5 m:
RATIOVENT-SW-H
up to 7.0 m:
RATIOVENT-Turbo-H
10
Device for mounting height
up to 5.0 m:
up to 5.5 m:
RATIOVENT-DW/L-H
RATIOVENT-SW-H
Device on one side for door width
up to 4.5 m:
up to 5.0 m:
RATIOVENT-DW/L-V
RATIOVENT-SW-V
Main selection guidelines for air curtain
systems at the industrial doors
■ Selection applies to balanced pressure conditions inside the building
■ No facing building vents
Installation preferably horizontal above the door
■ Heating preferably included
■ Air flow always kept away from working places
The above mentioned schema does not cover all factors, which are determined
by the selection of the appropriate air curtain system. The optimal choice
depends on a variety of individual factors.
We like to give you our long-standing experience whilst advising you in person,
in order to ascertain the best air curtain solution according to your
requirements.
Heating not possible
Air curtain can cause a draught
Slow or stationary vehicles at
the door
Device on both sides for door width
up to 5.0 m:
up to 6.0 m:
RATIOVENT-DW/L-V
RATIOVENT-SW-V
Forklift and oncoming traffic
Slow or stationary vehicles at
the door
Device on one side for door width
Device on both sides for door width
up to 4.0 m: INDUVENT-S/U-V
up to 4.5 m:
RATIOVENT-DW/L-V
up to 5.0 m:
RATIOVENT-SW-V
up to 6.0 m: RATIOVENT-Turbo-V
up to 4.5 m: INDUVENT-S/U-V
up to 5.0 m:
RATIOVENT-DW/L-V
up to 6.0 m: RATIOVENT-SW-V
up to 7.0 m:
RATIOVENT-Turbo-V
11
RATIOVENT Accessories and Controller
Controller/shut-off and magnetic valves
Thermostatic control valve Type KR 3-L DN 32
Thermostatic control valve (three way valve) KR 3-L with thermostat head for
controlling on constant blow out temperature, unpacked in the by-pack.
Special valve for controlling especially large water quantities. Capillary pipe
length sensor 2 m, DN 32 kvs 9.5.
Magnetic valve MV
230 V, closed at no current, immediately closing, closing for water shut-off
purposes via summer/winter switch, unpacked in the by-pack. DN 32 kvs 30.
Thermostats
Frost protection thermostat FTE
For protecting the hot water system with capillary pipe sensor, capillary pipe
length 3 m, self protecting as single pole, potential free toggle switch,
protection grade IP 30, ready installed in the device.
Industry thermostat IRT
Switching capacity: 15 (8) A, 24 - 250 V ~ bei 24 V ~ min. 150 mA
Contac
RATIOVENT-DW/L-V
up to 6.0 m: RATIOVENT-SW-V
up to 7.0 m:
RATIOVENT-Turbo-V
11
RATIOVENT Accessories and Controller
Controller/shut-off and magnetic valves
Thermostatic control valve Type KR 3-L DN 32
Thermostatic control valve (three way valve) KR 3-L with thermostat head for
controlling on constant blow out temperature, unpacked in the by-pack.
Special valve for controlling especially large water quantities. Capillary pipe
length sensor 2 m, DN 32 kvs 9.5.
Magnetic valve MV
230 V, closed at no current, immediately closing, closing for water shut-off
purposes via summer/winter switch, unpacked in the by-pack. DN 32 kvs 30.
Thermostats
Frost protection thermostat FTE
For protecting the hot water system with capillary pipe sensor, capillary pipe
length 3 m, self protecting as single pole, potential free toggle switch,
protection grade IP 30, ready installed in the device.
Industry thermostat IRT
Switching capacity: 15 (8) A, 24 - 250 V ~ bei 24 V ~ min. 150 mA
Contac
... ascunde
Alte documentatii ale aceleasi game Vezi toate
Fisa tehnica
16 p | EN
CHARISMA
Fisa tehnica
12 p | EN
DELTA